目前,京东物流技术驱动的产品和解决方案涵盖了包括园区、仓储、分拣、运输和配送等供应链的主要流程和关键环节,打造了覆盖供应链全环节的物流科技软硬件产品矩阵,突破了智能仓储、智能物流园区等关键场景,通过数字孪生、人工智能等关键技术,形成了覆盖供应链全场景技术服务能力。
传化智联围绕物流新技术及行业产品升级的需要,开展供应链物流信息化、人工智能、物联网、区块链等6大科技成果门类的创新和研发,建立浙江省高新技术企业研发中心和杭州市高新技术企业研发中心,“传化智能物流工业互联网平台”升级为国家级试点示范项目。
调研显示,认为企业智能物流技术应用程度一般的物流与供应链品牌企业占到48.98%,且过半数的企业认为企业智能物流技术应用程度一般或较低。表明行业智能物流技术应用还有较大拓展空间。
2.新科技赋能品牌新升级
物流企业一般不会自主研发设备,主要原因在于其核心业务并不涉及设备制造,而是专注于物流配送、仓储和运输等服务。物流企业的主要目标是提供高效、可靠的物流服务,而不是制造设备。因此,物流企业通常会将设备制造和研发工作交给专业的设备制造商来完成。
调研显示,53.06%的物流与供应链品牌企业不会选择自主研发自动化、智能设备设施,相反,69.39%的企业都会选择自主研发数字化智能系统。
总体来看,在技术进步和市场需求的推动下,一些品牌企业开始涉足智能物流设备的研发和应用,以提升服务质量和效率。2023年2月顺丰高端物流无人机制造基地项目正式备案;2024年1月1日,中国民用航空局向顺丰丰翼无人机旗下全资子公司江西丰羽顺途科技有限公司颁发全国首张《民用无人驾驶航空器运营合格证》,成为中国低空经济发展领域的一次重要进展。2024年11月,菜鸟网络自主研发的直线窄带分拣机开始批量应用,这款设备采用了永磁直线电机驱动、红外通讯技术,并具备高速、高效、低能耗和高稳定性等特点。
大数据技术通过收集、分析和挖掘这些数据,可以帮助企业优化物流流程。2024年中储智运整合货主企业、司机、运输公司等社会运力资源,通过核心智能配对数学算法模型,实现货主与司机的线上交易,为货主企业降本增效,为货车司机降低车辆空驶率,实现社会物流效率与发展质量的“双向提升”。
三、管理值——品牌企业的管控竞争力
管理是实现品牌战略的手段,同时,没有管理就没有服务品控,没有管理更难以品牌风控。调查显示,在商业模式变革方面,51%的物流与供应链品牌企业选择优化原有商业模式,29%的企业选择平台化转型,18%的企业选择生态化布局。从商业模式变革方法来看,平台化转型和生态化布局对企业规模和服务具有较高要求,因此,从聚类分析来看,具备综合物流和供应链服务能力的品牌企业会优先选择平台化转型和生态化布局。
经走访,在调研的样本企业中,就政策风险、经济风险、价格风险、汇率风险、利率风险、竞争风险、操作风险、经营风险、其他等九个方面,大宗供应链服务品牌更关注政策风险和价格风险,制造业供应链服务品牌更关注经营风险,第三方物流品牌更关注竞争风险和操作风险,数字货运品牌更关注操作风险和经营风险。
1.品牌策略“模式+客群”
品牌管理的战略选择决定走势。基于同一服务类型的物流与供应链品牌企业,由于产业选择的不同,经营状况也大有不同。以汽车产业物流与供应链服务为例。
汽车物流与供应链行业依托于汽车行业,伴随着汽车行业的发展而发展。基于与汽车制造业的依存关系,汽车物流与供应链服务类品牌的客户群较为集中,前五名客户销售额占年度销售总额均在35%以上,其中,三羊马、长江投资前五名客户销售额占年度销售总额比例均超70%。因而经营状况受关联企业影响程度也较大。
根据中汽协数据统计,2024年1~11月中国汽车产销分别完成2,790.3万辆和2,794万辆,同比分别增长2.9%和3.7%。受燃油车、新能源车等品类市场差异影响,汽车物流与供应链服务企业经营状况差别较大。2024上半年长久物流实现净利润6,705.20万元,同比增长19.50%;长安民生物流实现净利润3,121.93万元,同比增长10.80%。
品牌管理的模式选择决定路径。品牌企业基于商业模式的管理策略往往殊途同归。以公路货运市场为例。面对数以百万计的市场主体,公路货运市场究竟是数字货运效率更高,还是自主承运更有保障,最后都将殊途同归。无数的行业经验证明,一开始的模式对立,都将在发展中取长补短、互有借鉴,最后形成各有侧重的混合模式。
同类市场上,不同组织形式开展货运业务的品牌业绩差别较大。德邦股份是传统直营模式,安能物流是加盟模式的代表。2023年两者毛利率分别为8.57%和12.8%。然而,2023年安能物流完成的零担货运量远超德邦股份,德邦股份净利润为安能物流的1.84倍。
2.品牌风控“预案+监测”
不同类型品牌企业的风险管控侧重有所不同。但风控预案和实时监测都是品牌企业风险管控的前置措施。
在风险预案方面。浙商中拓强化“全员、全面、全程、全体系”的风险管控体系,推进资产结构、业务结构、人员结构、治理结构“四个优化”,升级迭代价格管理系统。保税科技加强生产现场人员业务技能的培训和应急演练,抓好生产设备、设施的管理和维护保养。
在风险监测方面。中国外运加强对宏观经济和行业周期的研究,密切跟踪市场变化,定期形成宏观经济及物流行业研究。苏美达加强对宏观形势研判,减缓宏观经济风险对企业经营发展的冲击;加强海外市场研究,增强产业链供应链韧性与安全;加强对高风险国家和地区的形势跟踪研判,及时识别和应对潜在地缘政治风险;加强对外汇市场及汇率走势的跟踪研判,降低汇兑损益的可能性。
3.品牌品控“制度+技术”
调查显示,20.41%的物流与供应链品牌企业已建立应用成熟的数字化平台,20.41%的企业正在全面优化,26.53%的企业选择逐步实行,20.41%的企业初步上线,也有12.24%的企业尚未涉足。从聚类分析来看,尚未涉足的企业主要集中在服务模式较为传统,服务类型较为单一的行业主体。
目前,品牌企业提升服务质量通常从制度建设和技术赋能两方面入手,强化管控力度,提升管理温度。三羊马建立了严格完整的商品车物流质量控制体系,有效地控制和降低了物流质损。德邦股份合理布局网点、加强收派员的培训、配置适宜大件的派送工具,保障了末端高公斤段收派能力与优质的收派服务质量。申通快递加强优质快递服务基础,推进末端加盟网点结构优化,全面推行网点星级评价体系,有序地推动末端网点的扁平化管理改革。
四、品牌值——品牌企业的商誉竞争力
企业品牌价值塑造是一个多维度、长期且持续的过程,涉及品牌定位、品牌识别、品牌传播和品牌维护等多个方面。长期以来,我国物流与供应链服务企业作为工业服务单元,在品牌塑造上偏重内在价值,外在价值打造略显滞后。自以快递为代表的电商物流和以即时物流为代表的本地生活物流崛起以来,其主要服务对象面向终端消费者,群体众多、偏好多样、反馈及时,物流与供应链服务企业才逐步将包括品牌识别在内的外向化品牌塑造重视起来。
2024年8月,全球领先的品牌价值评估咨询机构Brand Finance《2024年全球最具价值物流品牌榜单报告》正式发布,中国两大品牌:顺丰、中国邮政跻身全球前十,其中顺丰位列世界第七、中国第一,中国邮政位居世界第八。
2024年9月,中国企业联合会、中国企业家协会连续第23次向社会发布了“中国企业500强”榜单,物流与供应链服务品牌上榜12家,包括中国邮政(第26名)、建发股份(第28名)、厦门国贸(第38名)、物产中大(第41名)、厦门象屿(第54名)、中远海运(第71名)、顺丰控股(第108位)、传化集团(第180名)、河北省物流产业集团(第325名)、满帮集团(第392名)、瑞茂通(第411名)、圆通速递(第420名),其中千亿级企业8家。
1.品牌视觉形象的塑造
企业品牌塑造的核心是品牌定位,内在是服务体验和社会责任,外在是视觉识别系统。内在价值需要通过管理和运营提升,外在的视觉识别系统包括LOGO、色彩、字体、图案等元素。随着企业品牌价值凸显,物流与供应链服务品牌需要打造统一、简洁、易识别的视觉体系,在各种界面保持一致,增强品牌识别度和记忆度。
2024年11月,数字货运平台运满满举办2024品牌战略发布会,对运满满品牌形象整体视觉识别系统进行升级重塑,使运满满以更加鲜明、现代且富有安全感的品牌形象,提升公众认知度和记忆度,为品牌战略升级发展奠定基础。
2.标准引领品牌的发展
除了日常所知的物流与供应链服务品牌,行业中还有众多内核强大的品牌企业,代表了物流与供应链服务行业的整体实力。依据《物流企业分类与评估指标》国家标准,中国物流与采购联合会自2005年开始开展A级物流企业综合评估工作,经过历年来的评估和复核工作,截止到2024年8月,现存A级物流企业8444家。其中:5A级物流企业506家、4A级物流企业3264家、3A级物流企业3738家、2A级物流企业856家、1A级物流企业80家。
截至2024年12月,中国物流与采购联合会向社会陆续通告了八批A级供应链服务企业共26家,九批网络货运平台A级企业共81家,十二批星级冷链物流企业共119家。其中,2024年,中国物流预采购联合会依据《供应链服务企业分类与评估指标》 (T/CFLP 0020-2019)团体标准和中国物流与采购联合会供应链服务企业评估程序的要求,评估通过6家供应链服务企业,审定通过符合企业3家。
3.品牌的宣传力度
在物流与供应链服务品牌发展过程中,企业会在不同阶段多样化采用宣传手段。以快递企业为例,在快递企业兼并潮起的白热阶段,品牌快递以硬广、短剧、影视植入、节目赞助等多种形式,在自营号、各大主流媒体、网页弹窗、影视作品等渠道投放广告,或者以软文形式发布品牌消息等。
2024年长三角·青浦新城半程马拉松比赛,申通快递作为赛事官方唯一指定物流伙伴,提供全流程、全链路赞助。此前,德邦、圆通、顺丰、极兔都曾作为体育赛事赞助商,借体育赛事的东风,加深品牌印象,彰显品牌实力,提高国际影响力。
但在面向B端的物流与供应链服务品牌中,品牌宣传力度略弱,宣传手段相对单一。相对于面向个体的企业,面向B端的物流与供应链服务品牌除了提升业界服务能力外,品牌宣传力度应与品牌战略定位相一致,一方面向目标客户精准投放;另一方面,树立与品牌发展相适应的品牌形象。
4.品牌的修复行动
在数字化时代,信息的传播速度前所未有地加快,负面舆情如同双刃剑,既考验着品牌的危机应对能力,也为品牌提供了反思与成长的机会。负面舆情往往暴露出企业在管理、产品、服务等方面的不足。因此,品牌企业在处理负面舆情时,应深入剖析问题根源,找出问题的症结所在,并制定相应的改进措施。通过精准定位问题根源,企业可以从根本上解决问题,避免类似事件再次发生。
从黑猫投诉平台投诉情况来看,物流与供应链服务C端服务商投诉消息较多,B端服务商投诉消息较少或没有;大型企业投诉消息较多,中小型企业投诉消息较少。物流与供应链服务品牌企业应建立舆情应对预案,面对负面舆情,迅速启动应急预案,确保在第一时间了解舆情动态、分析舆情性质,并制定相应的应对策略。
在处理负面舆情时,品牌不可忽视个体事件,避免情绪发酵。从消费者和司机来看,个体更加关注企业的诚信和透明度。因此,企业在处理负面舆情时,应主动公开相关信息,包括事件经过、处理进展、责任归属等,以消除消费者、司机的疑虑和误解。同时,企业还可以通过社交媒体等渠道与相关群体进行互动,倾听群众声音,积极回应关切。
五、义利值——品牌企业的责任竞争力
中西方企业家的义利观存在显著差异,这些差异来着各自文化传统和哲学思想的影响。中方企业家的义利观深受儒家文化浸润,强调“义”的重要性,即道德和伦理原则。他们认为,企业家在追求经济利益的同时,必须遵循道德规范,承担社会责任,实现义和利的统一。消费供应链服务代表企业胖东来,用“整个企业发展首先是制度高于一切,理念鞭策制度”,践行“利他”的经营理念。
相比之下,西方企业家的义利观则更加侧重于“利”,即经济利益的追求。他们认为,企业家的首要任务是创造经济价值,实现利润最大化。同时,西方企业家也重视道德和伦理原则,但往往将其视为实现经济利益的前提和条件,而非并列的目标。这种义利观反映了西方企业家对于创新、竞争和效率的追求。
1.品牌企业的义利观
从我国部分大型物流企业家在各种场合的表态来看,在义利并重的基础上,我国企业家会融入家国情怀和社会责任。不论从社会氛围、文化根源,还是本土化品牌塑造看,中国企业家的企业经营是“义利并重”。一个处处以“利”为内核的企业,在我国很难建立竞争实力。
早在2009年,京东集团创始人、董事局主席刘强东就指出成立京东物流的终极梦想就是助力我们国家的社会化物流成本从超过18%降低到6%~8%,此后,刘强东曾在公开场合多次强调这一点。
3月26日,在2024年“全民就业季”启动仪式上,货拉拉创始人兼CEO周胜馥表示,这次“全民就业季”提供的50万就业机会中,40万为货运就业机会。作为一家头部货运平台,希望能为社会就业贡献一份力量,创造更大的社会价值。
11月27日,顺丰控股在香港联交所上市,顺丰集团创始人王卫在上市仪式上的讲话,用粤语《狮子山下》歌词收尾。和原歌词相比,王卫在“用艰辛努力写下那不朽香江名句”一句中,特意加上了“中国”二字,家国情怀可见一斑。
2.信用铸造可靠品牌
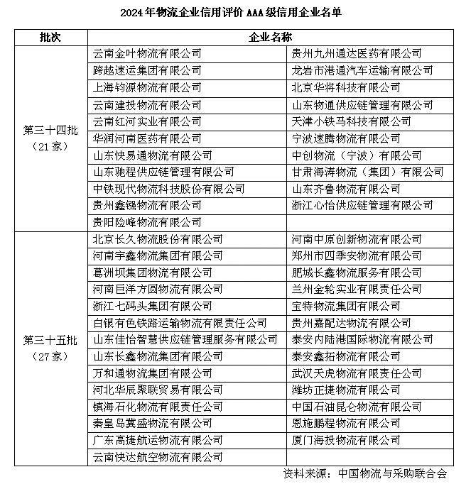
信用是品牌的立身之本,也是品牌可持续发展的基础。2024年中国物流与采购联合会信用专家委员会按照《物流企业信用信息管理办法》 《物流企业信用评级管理办法》等规定,共评出A级信用企业67家,其中AAA级信用企业48家、AA级信用企业19家。
3.品牌企业的社会责任
调查显示,企业更专注的社会责任排名顺序为“建立绿色供应链管理体系提高整个供应链的环保水平”“参与公益活动回馈社会”“注重消费者权益保护,严控服务品质”“注重职工权益保护,关心职工福利待遇和劳动保障”“采取环保措施减少碳排放和污染”“其他”。
2024年,为响应国家“双碳”目标,各类物流与供应链服务品牌持续贯彻绿色发展理念,积极推进绿色转型升级。以安通控股为例,该公司与合作车队携手合作,在车队选择上要求公司所合作车队在尾气排放等方面需符合国家相关法律法规的规定。为了进一步降低碳排放和环境污染,自上市以来公司不断推进老旧船舶的更新换代。同时,利用现代化的科技手段,加强与国内顶尖的船舶研究所和相关研究机构紧密合作,开展技术改造,打造一批高性能、低能耗、经济适用的绿色环保型船舶。(未完待续)






