□ 本报记者朱睿颖
7月29日,英国财政大臣里夫斯将向议会公布财政审查结果。英国首相斯塔默办公室发表声明表示,审查结果将显示英国已经“破产和支离破碎”。
英媒此前披露,工党政府届时将公布预计200亿英镑(约合人民币1864亿元)的公共财政缺口。
英国没钱了
按照英国新任首相基尔·斯塔默的办公室当地时间7月27日发布的声明,“(里夫斯的)这份评估将显示英国没钱且支离破碎,暴露出民粹主义政治给经济和公共服务造成的混乱”。“这将表明,上届政府在不知道资金将从哪里来的情况下为本财政年度承诺了大量资金。”声明写道。
工党将保守党政府留下的公共财政缺口称为“黑洞”,称工党政府接手了英国“自二战以来最糟糕的经济局面”。按照工党消息人士的说法,在7月29日的报告中,“英国公众终于将看到保守党对公共财政造成破坏的真正规模”。
英国第一季度国内生产总值(GDP)环比增长0.7%,被认为好过预期。不过BBC报道说,当地民众并没有感到生活质量有明显改善。
英国央行的基准利率仍在5.25%的近16年最高位,直接拉高民众和商家的借贷成本,同时也放缓了房屋建设的步伐。里夫斯为此提到,为了兑现工党政府提出的新建150万套房屋的计划,工党在此方面也会积极吸引民间投资。
据新加坡《联合早报》报道,英国知名智库“决议基金会”今年发布的一份大型研究报告显示,英国经济已陷入停滞不前的状态长达15年之久。决议基金会的负责人贝尔称,虽然英国经济拥有巨大的优势,但自2008年国际金融危机以来,投资、工资、经济增长等都表现欠佳。
此前,英国经济学家安格斯·汉顿表示,英国已成为美国第51个州,揭开英国生活的表面,就会发现下面隐藏着美国的经济力量。美国的所有权剥夺了英国财政部急需的税收收入,英初创企业独角兽公司能够奔跑之前就将其吞噬,破坏英国家利益以满足美国秃鹫资本家的贪婪需求。
2020年,亚马逊的英国销售额飙升至200亿英镑,但只缴纳了1800万英镑的英国企业所得税。2022年,其在英国的主要销售部门连续第二年没有在此间缴纳企业所得税。
对华合作还是敌视?
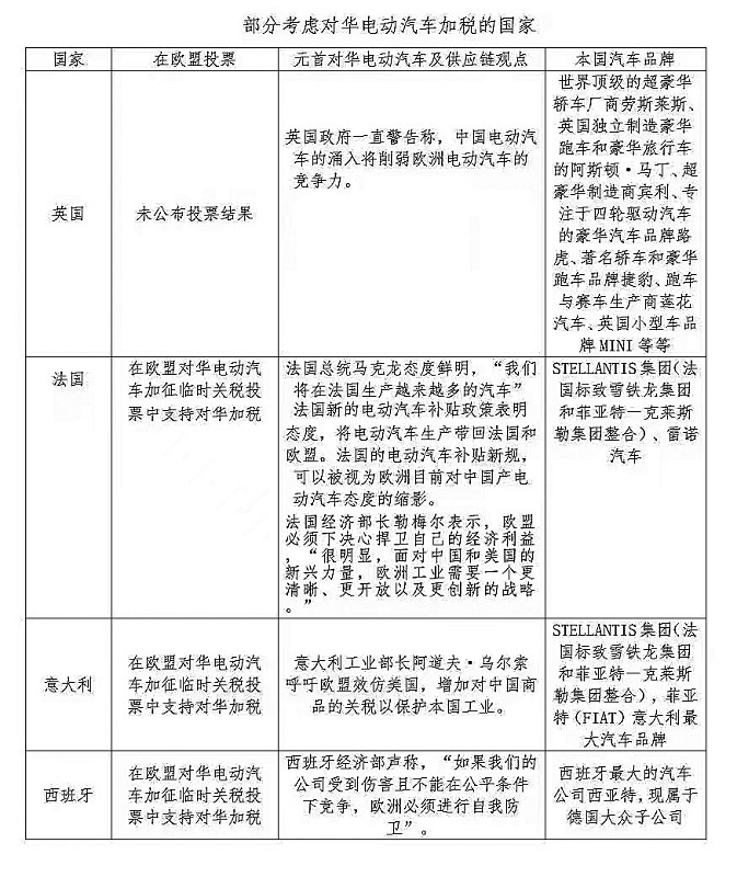
7 月19 日消息,据英国《金融时报》,英国商业和贸易大臣乔纳森·雷诺兹表示英国目前不会效仿欧盟对从中国进口的电动汽车征收高额关税。这意味着,目前英国对所有进口车辆征收的关税维持在10%。 (下转3版)
(上接1版)
2023年3月,当届英国政府更新了《综合评估报告》,称中国为“划时代和系统性挑战”,有意避开了将中国定位为“威胁”,保持一定的对华接触,同时也渲染来自中国的“挑战”。这一认知与欧美本质基本相同,差异于英国自身定位和实力与欧美有差距。
贸易分散化是英国的长期战略,这一战略能够尽可能避免对某个国家或利益集团产生贸易依赖。
20多年来,虽然英欧贸易额总体呈上升趋势,但欧盟占英国贸易总额的比例却在下降,英国对欧盟的出口份额从2006年占英国总出口的54%下降到2022年的41.7%,英国从欧盟的进口份额从2003年的58%下降到2022年的47.9%。在欧盟之外,美国成为英国最大的单一贸易伙伴国,2023年对美贸易占英国贸易总额的17.6%。
相比之下,近10年来英国对华贸易显著增长,但中国在英国贸易总额中的比例却仍保持在较低位置,2023年英国对华贸易总额为902亿英镑,占英国贸易总额的5.1%,是英国第四大贸易伙伴。
与各贸易伙伴国贸易额较为均衡,经贸上对美欧依赖性并不绝对,是英国保持一定自主,没有急于追随美欧对华加征关税的原因之一。
2023年,英国共出口了约70万辆汽车,其中包括日产、捷豹路虎和Mini等车型,其中约7%出口到中国、60%出口到欧盟27国,英国成为美欧对华加征关税的潜在获益者。
英国议会相关数据显示,目前电动汽车在英国汽车市场所占份额仅为3%左右。若英国从中国等产地进口汽车零配件,在英国生产整车销往美欧,其收益还将进一步升高。
此前,英国汽车制造商和贸易商协会首席执行官迈克·霍斯表示,英国汽车制造商和贸易商协会正呼吁英国政府为扩大电动汽车使用提供解决方案,包括为消费者提供税收减免、加快公共充电设施建设等。
新首相对华强硬
英国新任首相基尔·斯塔默上任后立刻在北约峰会上展示了他对中国的强硬态度。斯塔默明确表示,新政府将在必要时对中国采取“强硬”措施,尤其在人权和安全问题上向中国发起挑战。
去年,斯塔默也曾在讲话中表示,英国需在贸易和科技等问题上摆脱对中国的依赖,但在气候变化等其他问题上要与中国合作。
英国伯明翰大学国际政治学教授戴维·邓恩将英国目前的对华策略描述为“刻意保持战略模糊”,即在地缘政治和国家安全问题上保持警惕,同时也充分意识到与中国的经济联系。
在竞选宣言中,工党提出了一个由三部分组成的路线:“我们将在可以合作的地方合作,在需要竞争的地方竞争,在必须挑战的地方挑战。”当然,这意味着几乎存在任何可能性,这取决于三者之间的侧重点。
去年,时任英国外交大臣克莱弗利提出了类似的三个维度,即“保护、结盟和接触”战略,但它最终失去了平衡,几乎所有的努力都用在了“保护”部分。
英国广播公司网站7月12日在《英美同盟阴影下的中英关系》一文中表示,有专家认为,在英美特殊关系主导下,只要美国还对华强硬,斯塔默可能遵循这一主基调。但也有专家认为,中英关系的另一大变量是美国大选,如果特朗普胜出,可能升级对中国的敌视行为,英美在对华策略上或许难以达成一致,那将是考验斯塔默外交能力的时刻。
但很多专家认为,在当前中国和西方关系紧张的背景下,工党上台,不会改变中英关系的主基调。
伦敦一家咨询公司的资深顾问布兰登·巴福德撰文表示,美国的贸易议程将使未来的工党政府陷入困境。英国与中国的关系从根本上不同于华盛顿,虽然国家安全和工业战略是经济政策的要素,但美国经济的规模赋予了它英国所不具备的选择权。
资料整理
7月16日,路透社报道称,欧方对中国电动汽车征收反补贴税的书面意见结果为:12个欧盟成员国支持、4个反对、11个弃权。

